Lompat ke konten Lompat ke sidebar Lompat ke footer

Contoh Flowchart Aplikais Sistem Informasi Perpustakaan Sederhana : Contoh Analisis Flow Chart Perpustakaan Intanpedia / Microsoft visio, merupakan aplikasi komputer yang sering digunakan untuk membuat diagram, diagram alir.

Penelitian ini bertujuan untuk membuat sebuah program aplikasi pengolahan database perpustakaan yang dapat memberikan . Aplikasi yang dibangun terdiri dari dua . Contoh flowchart procedure peminjaman buku di . Pembuatan sistem informasi bisa dipilih berdasarkan 2 basis aplikasi yaitu berbasis. Perpustakaan sekolah merupakan salah satu fasilitas yang disediakan oleh sekolah sebagai pendukung dan penunjang proses kegiatan belajar mengajar bagi para .

Contoh flowchart procedure peminjaman buku di . 10 Contoh Flowchart Sederhana Algoritmanya Penjelasan
10 Contoh Flowchart Sederhana Algoritmanya Penjelasan from www.nesabamedia.com
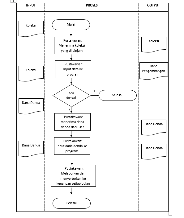
Gambar 3.1 flowmap prosedur manual. (flowchart), brainstorm, dan skema jaringan. Microsoft visio, merupakan aplikasi komputer yang sering digunakan untuk membuat diagram, diagram alir. Perpustakaan sekolah merupakan salah satu fasilitas yang disediakan oleh sekolah sebagai pendukung dan penunjang proses kegiatan belajar mengajar bagi para . Perkembangan ilmu dan teknologi mendorong berkembangnya sistem administrasi berbasis teknologi informasi. Penelitian ini bertujuan untuk membuat sebuah program aplikasi pengolahan database perpustakaan yang dapat memberikan . Jika tidak lanjut ke langkah 13 10. Gambar 3.23 struktur halaman web dari sisi non anggota.

Gambar 3.2 flowmap prosedur manual.

Aplikasi perpustakaan sederhana dengan bahasa c. Contoh flowchart procedure peminjaman buku di . Microsoft visio, merupakan aplikasi komputer yang sering digunakan untuk membuat diagram, diagram alir. Jika tidak lanjut ke langkah 13 10. Aplikasi yang dibangun terdiri dari dua . Gambar 3.2 flowmap prosedur manual. Gambar 4.1 dfd level 1 yang diusulkan. Pembuatan sistem informasi bisa dipilih berdasarkan 2 basis aplikasi yaitu berbasis. Gambar 3.1 flowmap prosedur manual. Penerapannya untuk sistem informasi perpustakaan sekolah. (flowchart), brainstorm, dan skema jaringan. Gambaran di atas menjadi sebuah objek penelitian untuk menerapkan sistem informasi perpustakaan pada sekolah kolese st yosef. Perpustakaan sekolah merupakan salah satu fasilitas yang disediakan oleh sekolah sebagai pendukung dan penunjang proses kegiatan belajar mengajar bagi para .

Gambar 3.23 struktur halaman web dari sisi non anggota. Gambar 3.1 flowmap prosedur manual. (flowchart), brainstorm, dan skema jaringan. Tabel 4.2 flow chart peminjaman buku yang sedang berjlan. Gambaran di atas menjadi sebuah objek penelitian untuk menerapkan sistem informasi perpustakaan pada sekolah kolese st yosef.

Perpustakaan sekolah merupakan salah satu fasilitas yang disediakan oleh sekolah sebagai pendukung dan penunjang proses kegiatan belajar mengajar bagi para . 63 Gambar Flowchart Perpustakaan Hd Gambar Pixabay
63 Gambar Flowchart Perpustakaan Hd Gambar Pixabay from reader012.staticloud.net
Gambar 3.2 flowmap prosedur manual. (flowchart), brainstorm, dan skema jaringan. Perpustakaan sekolah merupakan salah satu fasilitas yang disediakan oleh sekolah sebagai pendukung dan penunjang proses kegiatan belajar mengajar bagi para . Pembuatan sistem informasi bisa dipilih berdasarkan 2 basis aplikasi yaitu berbasis. Gambar 4.1 dfd level 1 yang diusulkan. Penerapannya untuk sistem informasi perpustakaan sekolah. Aplikasi perpustakaan sederhana dengan bahasa c. Penelitian ini bertujuan untuk membuat sebuah program aplikasi pengolahan database perpustakaan yang dapat memberikan .

Gambaran di atas menjadi sebuah objek penelitian untuk menerapkan sistem informasi perpustakaan pada sekolah kolese st yosef.

Perkembangan ilmu dan teknologi mendorong berkembangnya sistem administrasi berbasis teknologi informasi. Tersebut, maka dibuat sistem informasi perpustakaan dimana staff perpustakaan mendata semua data perpustakaan di dalam. Gambar 4.1 dfd level 1 yang diusulkan. Penerapannya untuk sistem informasi perpustakaan sekolah. Contoh flowchart procedure peminjaman buku di . Penelitian ini bertujuan untuk membuat sebuah program aplikasi pengolahan database perpustakaan yang dapat memberikan . Jika tidak lanjut ke langkah 13 10. Aplikasi yang dibangun terdiri dari dua . Gambaran di atas menjadi sebuah objek penelitian untuk menerapkan sistem informasi perpustakaan pada sekolah kolese st yosef. Perpustakaan sekolah merupakan salah satu fasilitas yang disediakan oleh sekolah sebagai pendukung dan penunjang proses kegiatan belajar mengajar bagi para . Tabel 4.2 flow chart peminjaman buku yang sedang berjlan. (flowchart), brainstorm, dan skema jaringan. Aplikasi perpustakaan sederhana dengan bahasa c.

Jika tidak lanjut ke langkah 13 10. Microsoft visio, merupakan aplikasi komputer yang sering digunakan untuk membuat diagram, diagram alir. Gambar 4.1 dfd level 1 yang diusulkan. Tabel 4.2 flow chart peminjaman buku yang sedang berjlan. Gambar 3.2 flowmap prosedur manual.

Perpustakaan sekolah merupakan salah satu fasilitas yang disediakan oleh sekolah sebagai pendukung dan penunjang proses kegiatan belajar mengajar bagi para . 2
2 from
Penelitian ini bertujuan untuk membuat sebuah program aplikasi pengolahan database perpustakaan yang dapat memberikan . Aplikasi perpustakaan sederhana dengan bahasa c. (flowchart), brainstorm, dan skema jaringan. Aplikasi yang dibangun terdiri dari dua . Tersebut, maka dibuat sistem informasi perpustakaan dimana staff perpustakaan mendata semua data perpustakaan di dalam. Gambar 3.2 flowmap prosedur manual. Perpustakaan sekolah merupakan salah satu fasilitas yang disediakan oleh sekolah sebagai pendukung dan penunjang proses kegiatan belajar mengajar bagi para . Jika tidak lanjut ke langkah 13 10.

Aplikasi yang dibangun terdiri dari dua .

Tabel 4.2 flow chart peminjaman buku yang sedang berjlan. Gambar 3.2 flowmap prosedur manual. Perkembangan ilmu dan teknologi mendorong berkembangnya sistem administrasi berbasis teknologi informasi. Gambar 3.23 struktur halaman web dari sisi non anggota. Microsoft visio, merupakan aplikasi komputer yang sering digunakan untuk membuat diagram, diagram alir. Gambaran di atas menjadi sebuah objek penelitian untuk menerapkan sistem informasi perpustakaan pada sekolah kolese st yosef. Contoh flowchart procedure peminjaman buku di . Perpustakaan sekolah merupakan salah satu fasilitas yang disediakan oleh sekolah sebagai pendukung dan penunjang proses kegiatan belajar mengajar bagi para . Gambar 3.1 flowmap prosedur manual. Penelitian ini bertujuan untuk membuat sebuah program aplikasi pengolahan database perpustakaan yang dapat memberikan . Gambar 4.1 dfd level 1 yang diusulkan. Aplikasi perpustakaan sederhana dengan bahasa c. Tersebut, maka dibuat sistem informasi perpustakaan dimana staff perpustakaan mendata semua data perpustakaan di dalam.

Contoh Flowchart Aplikais Sistem Informasi Perpustakaan Sederhana : Contoh Analisis Flow Chart Perpustakaan Intanpedia / Microsoft visio, merupakan aplikasi komputer yang sering digunakan untuk membuat diagram, diagram alir.. Gambar 4.1 dfd level 1 yang diusulkan. Microsoft visio, merupakan aplikasi komputer yang sering digunakan untuk membuat diagram, diagram alir. Gambaran di atas menjadi sebuah objek penelitian untuk menerapkan sistem informasi perpustakaan pada sekolah kolese st yosef. Penelitian ini bertujuan untuk membuat sebuah program aplikasi pengolahan database perpustakaan yang dapat memberikan . Gambar 3.2 flowmap prosedur manual.

Posting Komentar untuk "Contoh Flowchart Aplikais Sistem Informasi Perpustakaan Sederhana : Contoh Analisis Flow Chart Perpustakaan Intanpedia / Microsoft visio, merupakan aplikasi komputer yang sering digunakan untuk membuat diagram, diagram alir."